星級評定的6個重大利好!養老院如何獲評更高星級?(轉發擴散)
自2020年4月份民政部發布《<養老機構等級劃分與評定>國家標準實施指南》(試行)以來,全國多地民政部門按照國家標準開展了本地區的養老機構等級評定工作,很多優秀的養老機構也熱切地期待著在這一輪評定熱潮中獲得優秀成績,養老機構等級評定(以下簡稱星級評定)一時成為行業熱點。

厚樸養老評定團隊在河南省濟源市某養老機構開展星級評定,評定團隊查閱制度文件和資料
那么,養老機構參與全國統一的星級評定到底有啥好處?想要獲評1-5星級養老機構,要達到什么標準?如何在正式評定時能獲得更高星級?
以下,結合厚樸養老評估團隊的實際評定經驗,為大家做個分享。同時預祝各位勞動節快樂!
參加星級評定有啥好處?
第一,助力養老機構規范化運營,降低風險
只要報名參加星級評定,養老機構勢必會對照《<養老機構等級劃分與評定>國家標準實施指南》對自己的機構環境、設施設備、運營管理和服務做全面排查,要么自查自評,要么請像厚樸養老這樣的專業團隊協助自查自評。
通過自查自評,發現問題和隱患,進而對照《實施指南》想方設法加以改進優化,持續加強養老服務設施軟硬件和服務質量提升,以評促建,以評促改,有助于推動養老機構規范運營、健康發展,同時消除各項運營風險,促進養老機構服務質量總體水平顯著提升。從這個角度來看,參加星級評定可謂事關養老機構“前途和命運”。
第二,官方認證加持,品牌口碑和社會公信力雙提升
參加星級評定的養老機構,根據評定得分會獲得對應的星級,星級越高反映出這個養老機構在設施設備上越完善,在運營管理上越規范,在服務上越優秀。同時,民政部門會為機構頒發統一制定的星級牌匾,有了這個“官方認證”加持,對養老機構的品牌是非常大的促進與提升,也更能夠取信于社會大眾。
您想想看,以后上級領導來視察、業內同行來參觀學習,是不是無形中將機構的品牌影響力擴大了?口碑出去了,很多社會資源如捐贈、公益活動、志愿服務就多了,老人也就更放心地來入住了。
圖為2021年3月,厚樸養老評定團隊在河南省濟源市某養老機構開展星級評定,評定團隊用設備測量機構適老化和無障礙達標情況
第三,與運營補貼掛鉤,享受更多財政支持
這可是實打實的實惠。
比如,《甘肅省民政廳甘肅省財政廳關于建立養老機構運營補貼制度的通知》中明確提出,養老機構等級評價中,綜合評定為五星級養老機構的,在基礎補貼標準上,按照每床每月增加100元予以補貼;綜合評定為四星級養老機構的,在基礎補貼標準上,按照每床每月增加50元予以補貼;綜合評定為三星級養老機構的,在基礎補貼標準上,按照每床每月增加30元予以補貼。
另外,云南省在2020年4月發布《云南省養老服務機構運營資助資金管理辦法(試行)》,其中也明確要求,對于服務質量被評定為一級養老機構的,在享受第五條第二款規定資助的基礎上,按照每床每月增加20元予以資助;二級養老機構,按照每床每月增加30元予以資助;三級養老機構,按照每床每月增加40元予以資助;四級養老機構,按照每床每月增加50元予以資助;五級養老機構,按照每床每月增加60元予以資助。
再比如,山東省民政廳與財政廳聯合制定的《山東省省級養老服務專項資金補助項目實施方案》指出,對符合條件的民辦和委托第三方運營的公辦養老機構,根據收住的中度、重度的老年人數進行補貼,補助標準為每人每年2400元、3600元,并根據養老機構1-5星級等級評定結果,分別給予0.8倍、0.9倍、1倍、1.1倍、1.2倍差異化補助。對各市評出的4、5星級養老機構,由省民政廳統一進行復核認定后,方能按照以上標準享受運營補貼。
這不僅僅是少數地區的獎補政策,未來,全國的養老機構獎補政策都將會與星級評定掛鉤。這也反映出國家對養老服務質量的關注。
第四,公辦養老機構收費可以上浮,自主權增加
養老機構獲評星級,不僅對民營養老機構有利,對公辦公營養老機構同樣有實實在在的好處。大家都知道,公辦公營養老機構在收費上是沒有自主權的。但是,隨著星級評定的全面鋪開,這一現狀正在發生改變,一些地區已經出臺文件,只要公辦養老機構獲得相應星級,其收費可以上浮,自主權就增加了。
今年2月18日,《東莞市發展和改革局東莞市財政局東莞市民政局東莞市衛生健康局關于規范我市養老服務收費管理的通知》(東發改〔2021〕27號)出臺,《通知》要求,公辦養老機構基本服務收費實行政府指導價管理,對床位費分為四個類別共八個級別,護理費共分為三個護理等級。被評定為三星級、四星級和五星級的公辦養老機構,其床位費、護理費最高收費標準可在此基礎上相應上浮不超過10%、20%和30%。
2020年7月,常州市出臺《關于開展全市養老機構等級評定工作的通知》,對于公辦養老機構,將本著分等定級、優質優價的原則,由價格主管部門制定護理費、床位費等收費標準,并在一定范圍內實行浮動。
圖為2021年3月,厚樸養老評定團隊在河南省濟源市某養老機構開展星級評定,評定團隊在院內開展老人滿意度調查
第五,貸款利率享受優惠,實實在在省錢
2020年6月,《山東省民政廳山東省農村信用社聯合社關于做好金融支持養老服務發展的通知》(魯民函〔2020〕72號)出臺,明確提出對養老機構貸款,實行差異化優惠利率政策。農商銀行根據民政部門對養老機構等級評定情況,結合養老機構信用等級、風險程度、業務合作關系等因素,合理確定。原則上對評定等級為5星級的,利率較同類產品優惠20-30%,對評定等級為4星級的,利率較同類產品優惠10-20%,對評定等級為3星級的,利率較同類產品優惠10%。
第六,公建民營機構減免租金,利潤增加
一些地方民政局在開展公辦養老機構公建民營時,承諾若運營方能在一定期限內將該機構運營到三星級及以上水平時,每年租金可以減免一部分。
比如,廣西柳州市某社會福利院在公建民營招標時,明確提出租金與星級評定結果掛鉤的優惠政策:
不同星級養老機構,都有什么標準?
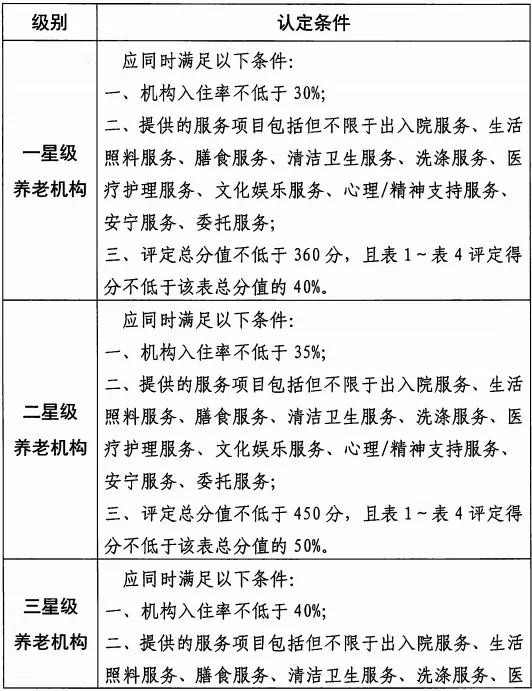
養老機構的星級評定是有著嚴格的評定要求和指標的,從1星級到5星級,共五個等級。根據《<養老機構等級劃分與評定>國家標準實施指南》,不同等級的要求如下表:



備注:上表中提到的“表1-表4”分別指《實施指南》中的4個評定模塊。
如何獲評更高的星級?
2019年以來,我們厚樸養專門組建了養老機構星級評定團隊,對養老機構星級評定開展專項研究,同時也應邀在河南、福建等多個省份開展養老機構等級評定的培訓工作,受周口市、平頂山市和濟源市民政部門委托,開展了養老機構服務質量大檢查和養老機構等級評定工作。
通過對400余家養老機構的檢查與評定,我們認為,當前大多數養老機構在參加評定時主要面臨以下幾個事關成敗的問題:
1.對國家標準及《實施指南》的評定要求和評分細則把握不足。評定總分1000分,評定事項600余項,事無巨細,異常繁雜,這么多條條框框看著就頭大,更不用說去自查自評了。2.有些機構有人手開展自查自評,自查結束后發現:原以為能評個四星級,看到這自查結果,三星級都達不到,差太遠了!比如,設施設備不完善,標識標志不規范。最要命的是,大量的管理制度、檔案文本、流程規范、日常檢查表單等嚴重缺失,這要是想補齊,無異于重新開個養老院,工作量太大了!
怎么辦?
圖為厚樸養老團隊在河南周口某養老機構開展養老服務質量大檢查;圖片拍攝于2019年12月29日
針對養老機構在星級評定錢面臨的這些大問題,厚樸養老評估團隊專門開辟了“養老機構星級評定輔導”業務,我們可以從兩個層面協助機構做好自查自評,然后根據自查自評結果,結合機構經營管理實際情況,開展星級評定輔導業務。
具體分為兩步走。
第一步,現場開展評估
對照國家標準及《實施指南》的評定要求和評分細則,分模塊對養老機構的環境、設施、管理和服務進行客觀、嚴謹地檢查并現場逐一打分。出具評分結果,并反饋各項評定細項的整改意見。
第二步,開展星級評定輔導
輔導的主要內容如下:
1.機構環境模塊
根據自查自評結果,出具《養老機構環境模塊整改方案》,包括但不限于:公共信息圖形標志設計與整改建議、院內無障礙整改建議、院內環境整改建議等。
2.設備實施模塊
根據自查自評結果,出具《設備設施配置整改方案》,按照國家相應標準提出設施設備配置優化建議。
3.運營管理模塊
根據自查自評結果,出具《養老機構運營管理體系匯編》,協助養老機構補充完善并優化各項規章制度,包括員工手冊、養老機構組織架構、各項管理制度(院長辦公室管理制度、綜合部管理制度、人力資源管理制度、行政辦公管理制度、財務管理制度、評價與改進制度、膳食管理制度、安全管理制度等)、各崗位職責與人員工作準則等。
4.服務模塊
根據自查自評結果,出具《養老機構服務模塊整改方案》,協助養老機構補充完善并優化各項服務流程與標準,如出入院服務標準流程、生活照料服務標準流程、膳食服務標準流程、清潔衛生服務標準流程、洗滌服務標準流程、醫療護理服務標準流程、文化娛樂服務標準流程心理/精神支持服務標準、安寧服務標準流程、委托服務標準流程、康復服務標準流程、教育服務標準流程等。
歡迎全國范圍內有需要星級評定輔導的養老機構與我們聯系,大家一起探討養老機構經營管理和星級評定的心得經驗。請大家關注星級評定的直播課——《爭做五星級養老院丨《養老機構等級評定高分攻略》直播課來了,限時優惠,速搶!》,了解星級評定的那些事兒~

